命运冠位指定国服25年马上要结束了,在26年官方也是会有超多强化本可以进行攻略,那么具体有哪些强化本呢,下面就让我们来看看FGO国服2026年强化本一览。 
FGO国服2026年强化本一览
2025年即将结束,以FGO日服的活动安排来看,今年应该是没有其他强化本开启了,这里就总结一下FGO日服2025年,也就是国服2026年即将开启的强化本情况。 
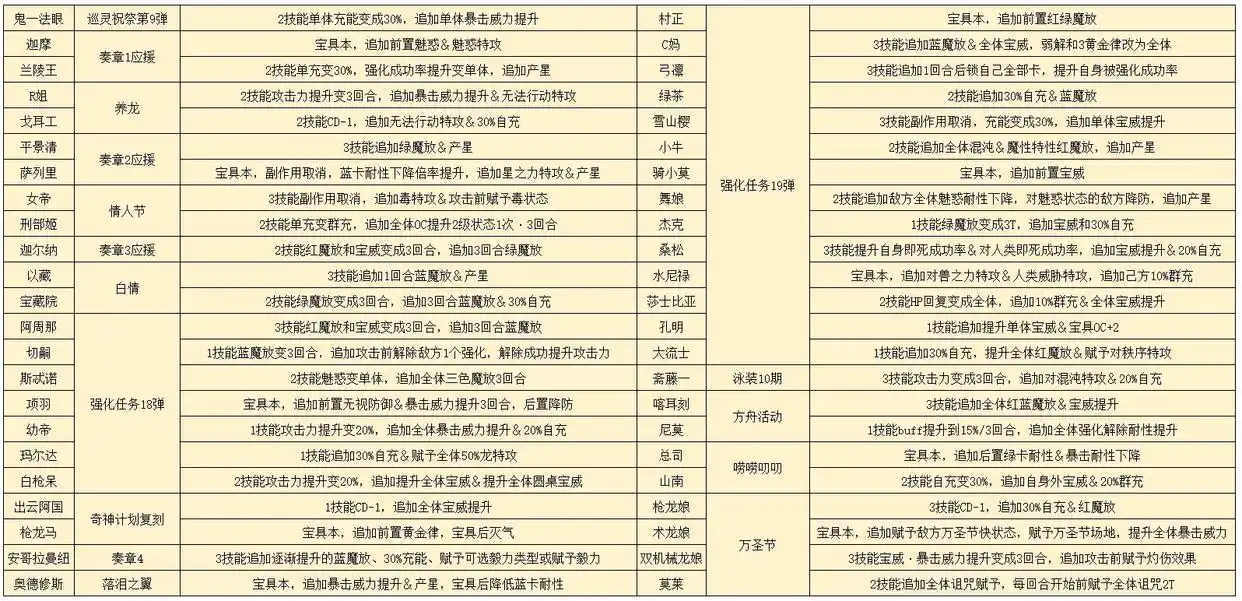
国服明年会开启46个强化本,虽然比今年的61个少了一些,不过高质量的强化本还是很多,也一样能够补给很多强化本圣晶石。
明年一共开启10个宝具本,包括迦摩、萨列里、项羽、枪龙马、奥德修斯、千子村正、骑小莫、水尼禄、总司和术龙娘。这里面提升最大的当属迦摩了,直接给了万物特攻,虽然在冠位战有一定限制,但也还是留了后门,加上自身对AE阶有利,能打的关卡也很多。 
其次就是萨列里给了个D类星特攻也算是比较大方的,其他相对都比较安慰奖一点。
充能方面,类似鬼一法眼、兰陵王、雪山樱、山南都是从20%充变成30%充,前三位都是单体赋予,且都有一定辅助能力,提升还是非常大的,尤其是兰陵王在辅助方面的能力提升了不少。山南是自充,不过也多了20%自身外群充,加上宝威提升,辅助能力也提升了很大一个档次。 
刑部姬是单充变成群充,还补了个全体OC+2,在一些场合也变得很好用,尤其是冠位。莎士比亚原本就有20%单充,现在多了10%群充和全体宝威效果,在对全体的辅助方面,甚至要比梅林更好。
戈耳工、绿茶、杰克、桑松、宝藏院、幼帝、大流士、斋藤一、玛尔达、枪龙娘、安哥拉曼纽都是从0充能追加充能,在使用上都有较大的替身,尤其是类似杰克、绿茶、大流士这种本身就比较优秀的从者,在周回的使用提升很大,尤其是大流士还多了全体buff。 
水尼禄是宝具后置群充,也算是多了一些多核能力。
比较遗憾的就是今年的充能里面,基本没有给得比较大方的50%充能。
特攻方面,除了前面提到的迦摩和萨列里之外,R姐和戈耳工也给了行动不能特攻,算是万物特攻,不过基本只有1回合生效。
女帝追加了前置毒赋予和毒特攻,也算是不错的万物特攻输出。莫莱也追加了前置诅咒赋予,现在也是每回合都能触发万物特攻。 
兽尼禄给了人类威胁和兽之力特攻,这两个还是蛮容易同时触发,不过目前没有比较适合的场合。
大流士可以赋予全体秩序特攻,还有玛尔达能提供全体龙特攻,作为副核使用还是不错。
斋藤一追加了混沌特攻,也算是比较广泛的特攻,在冠位战也能用。 
今年最顶尖的强化,个人觉得有迦摩、兰陵王、白枪呆、弓凛、莎士比亚、孔明这几个,强化之后的使用率都提升了很多。
然后类似刑部姬、斯忒诺、阿国、C妈、大流士、喀耳刻、山南的强化都算是不错的。
提升最不明显的,大概就是阿周那的魔放变3T了,因为自己根本没有多次开宝具的机会。切嗣和小安的强化虽然算是不错,但是基本没有使用空间。
以上就是FGO国服2026年强化本一览的全部内容了,希望玩家可以顺利的知道有哪些强化本,更多精彩内容请关注天天下载(ttzip.com)。 @天天软件站Ttzip